Photo by Clay Banks on Unsplash
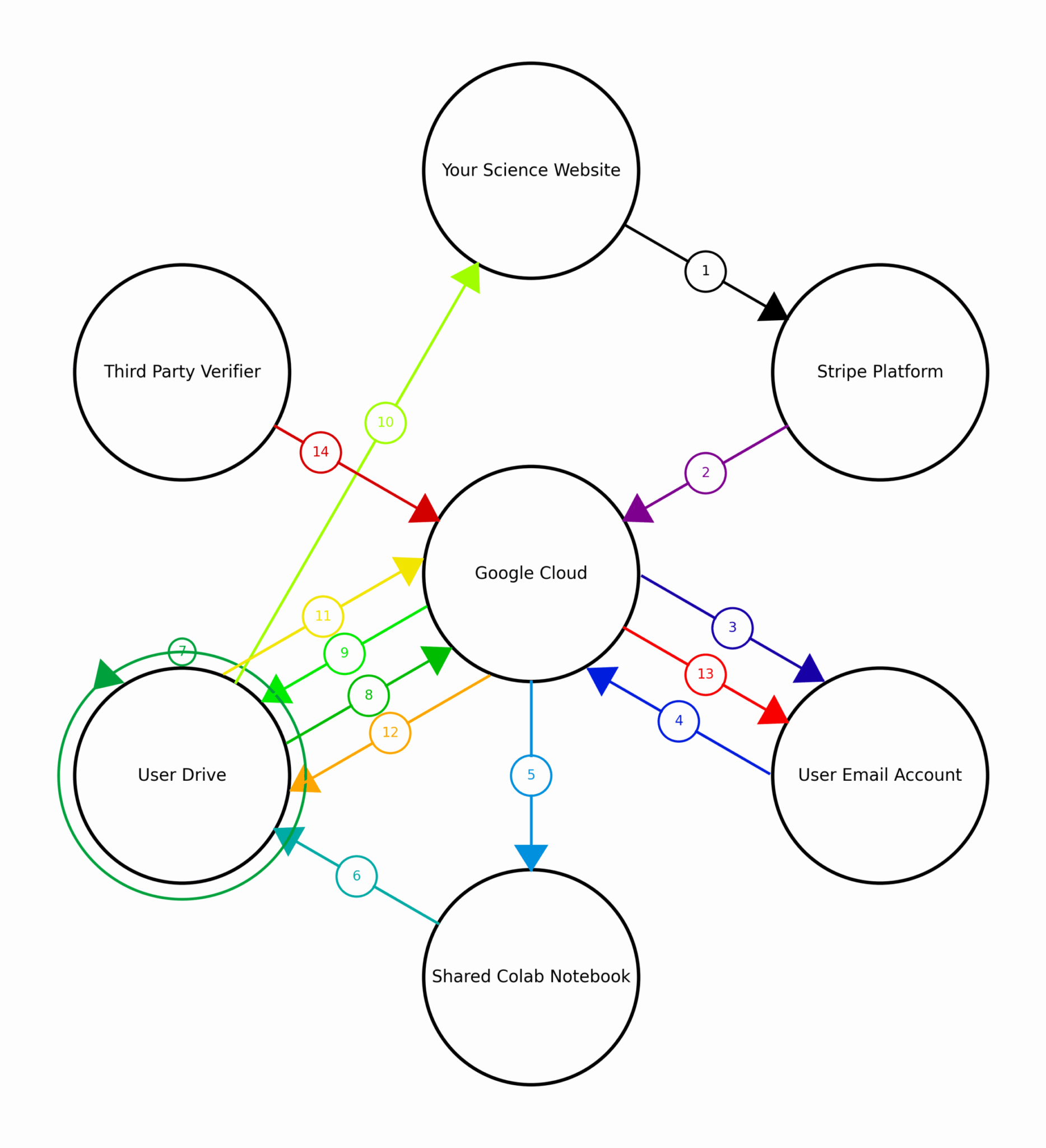
Your Science | Scientific Consulting is proud to announce the successful end-to-end development and deployment of its flagship project, the Your Science | E-Learning Platform. Built entirely in the Google Cloud and powered by more than 75 pages of advanced Python code, the platform combines robustness with innovation. Unlike traditional systems hosted on company servers, it leverages Google Colab for interactive learning and Stripe for seamless payment processing. Fully GDPR-compliant and designed with security at its core, it sets a new standard for trustworthy, cloud-native education.
Readers interested in the technical details of the Your Science | E-Learning Platform are invited to explore the embedded PDF below. Those wishing to test the platform firsthand can do so via the link: Test the Platform.

Organizations interested in acquiring the Your Science | E-Learning Platform are encouraged to request a free, no-obligation proposal — one we are confident you will find compelling.
Should your business require other end-to-end solutions, we invite you to contact us. Examples of such projects include: GDPR-Compliant Website Chatbots, Automated Reporting Dashboards, Customer Feedback Analysis, and E-Commerce AI Assistants.
Viewing tips:
- Click the collapsible menu button ☰| (top-left) to toggle the sidebar.
- Click the ≫ icon (top-right) to enter Presentation Mode.


